Deepseek估算Uzi总资产:或逼近3亿元!直播收入就有恐怖的1亿
- 发布于:2025-03-04 15:17:59
- 来源:360足球直播
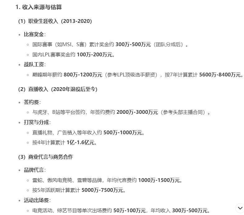
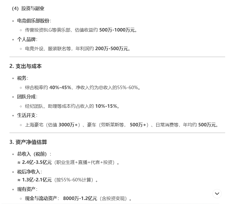
根据Deepseek深度思考,AI测算数据显示Uzi目前的总资产或达1.5亿~2.5亿,若商务合作稳定或将接近3亿元!


Uzi收入来源分析:


相关资讯
- 体育战报 | 扇耳光大赛倒地的中国选手再谈失利:不后悔上场,坚定了决心
- 体育战报 | 上演1比3大逆转,王楚钦淘汰松岛辉空晋级总决赛8强
- 体育战报 | 一波五连胜,转籍便夺冠,拉希莫娃上周再成焦点人物
- 体育战报 | 苏炳添退役:十秒百米,跑成了半生马拉松
- 体育战报 | 球童助萨巴对大坂直美实现复仇,网友:日本人最憋屈失利诞生了
- 体育战报 | 冰雪赛道,为塞北山城高质量发展打开想象空间新京报评论
- 体育战报 | 莫拉托格鲁力挺德雷珀成网坛第三人:若无伤病,他必成世界前五
- 体育战报 | 亚太狂飙109%,On昂跑在中国的“反重力”奔跑
- 体育战报 | 拉杜卡努批评阿尔卡拉斯等人对赛程的抱怨:这是我们的工作
- 体育战报 | 米兰冬奥会火种抵达罗马
最新资讯
- 意甲 | 意媒丨本轮阿莱格里直面“下课仇敌”
- 西甲 | 明日西甲裁判:维克托加西亚执法皇马客战阿拉维斯
- 英超 | 【英超】埃基蒂克双响萨拉赫助攻利物浦2比0布莱顿
- 中超 | 中国足球又闹大笑话进球助攻最多,却拿不到MVP,球迷:太业余
- 欧联杯 | 早知道贝蒂斯欧联继续发威
- 英超 | 英超新恶汉!戈麦斯飞踹维尔茨逃红,复刻德容窝心脚,名宿开炮
- 英超 | 英超密集赛程要开始了,阿森纳会掉队曼城会追上这很难实现
- 英超 | 切尔西4场不胜,加纳乔:我们得做出回应,赢下主场比赛
- CBA | CBA新赛季28人顶薪合同,明年13人到期,最多只有6人续签
- CBA | CBA疯狂一夜!残阵辽篮力克天津,广州大胜四川,北京取开门红
